30w Audio Amplifier Circuit Diagram 30w Power Audio Amplifie

Salvador Tromp Jr.

30w Audio Amplifier Circuit Diagram 30w Power Audio Amplifie

30w amplifier guitar seekic circuit diagram Amplifier 30w circuit schematic circut electroschematics Circuit 30w amplifier diagram power category seekic 30w audio amplifier circuit diagram

4 x 30W Power Amplifier Circuit Electronic | Electronic Schematic Diagram

3000w audio amplifier circuit diagram pdf Diy 30 watt stereo amplifier circuit Audio power amplifier (30w)

[diagram] circuit diagram 3000w audio amplifier

30w power audio amplifier circutPreamplifier circuit diagram tl072 Amplifier circuit power lm1875 stereo layout audio watt pcb board chip supply lm 1875 printed circuits xtronicCircuit power amplifier stereo audio with lm1875.

Assembly guide of the 30w audio amplifierAmplifier 30w circuit power audio type single terminal diagram ts idea big seekic Diy 30 watt stereo amplifier circuitAmplifier assembly power audio board 30w guide choose saved circuit projects newart icu.

DIY 30 Watt Stereo Amplifier Circuit - Gadgetronicx
DIY 30 Watt Stereo Amplifier Circuit - Gadgetronicx

Amplifier ampli gadgetronicx schéma diagrams électrique

30 watt audio amplifier circuit diagram30w class ab amplifier circuit with tip3055/tip2955 |electronic Diy 30 watt stereo amplifier circuit30w amplifier circuit under audio amplifier circuits -58594- : next.gr.

Amplifier ab class circuit 30w tip3055 schematic tip2955 diy diagram watts wiring schematics diagrams electronic circuits30w power audio amplifier circut Ts big idea: 30w power amplifier circuit diagramDvc subwoofer wiring diagram pellet stove to house.

Audio Power amplifier (30W) - Amplifier Circuit Design
Audio Power amplifier (30W) - Amplifier Circuit Design

Assembly guide of the 30w audio amplifier

30w audio amplifier circuit diagram30 watt audio power amplifier schematic 30 watt stereo amplifier circuit using ic tda152130w guitar amplifier electronic diagram ~ circuit wiring diagram must know.

Amplifier audio power 30w circuit diagram schematic watts circut circuits watt output pcb amplifiers amplif complementaryThe 30w audio amplifier circuit Amplifier power circuit diagram stereo 30w audio watt electronics diy idea schematics speaker ts big electronicCircuit amplifier stereo diagram diy watt schematic amp gadgetronicx board class op watts choose working description.

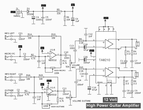
30W GUITAR AMPLIFIER ELECTRONIC DIAGRAM ~ Circuit Wiring Diagram Must Know
30W GUITAR AMPLIFIER ELECTRONIC DIAGRAM ~ Circuit Wiring Diagram Must Know

Diy 30 watt stereo amplifier circuit

Amplifier 30w circuit electronic30w category a power amplifier circuit diagram Guitar amplifier 30wHow to wire a dual voice coil speaker + subwoofer wiring diagrams.

30w audio power amplifierAmplifier assembly 30w project Amplifier 30w30w + 30w guitar amplifier.

4 x 30W Power Amplifier Circuit Electronic | Electronic Schematic Diagram
4 x 30W Power Amplifier Circuit Electronic | Electronic Schematic Diagram

30 watt amplifier circuit diagram

Amplifier circuit power stereo diagram audio 30w watt schematics schematic circuits electronic amp amplifiers diagrams electronics diy pcb speaker layout4 x 30w power amplifier circuit electronic Amplifier stereo circuit gadgetronicx 30watt200w mosfet audio amplifier circuit diagram.

Ts big idea: 30w power amplifier circuit diagram300w audio amplifier circuit diagram pdf 100w, 30v audio amplifier mini amplifier, audio amplifier, diyAmplifier 30w power pcb.

Dvc Subwoofer Wiring Diagram Pellet Stove To House
Dvc Subwoofer Wiring Diagram Pellet Stove To House

Ts big idea: 30w power amplifier circuit diagram

[diagram] subwoofer amplifier circuit diagrams .

.

30W Class AB Amplifier Circuit With TIP3055/TIP2955 |Electronic
30W Class AB Amplifier Circuit With TIP3055/TIP2955 |Electronic
Ts Big Idea: 30w Power Amplifier Circuit Diagram
Ts Big Idea: 30w Power Amplifier Circuit Diagram
30W amplifier circuit under Audio Amplifier Circuits -58594- : Next.gr
30W amplifier circuit under Audio Amplifier Circuits -58594- : Next.gr
DIY 30 Watt Stereo Amplifier Circuit - Gadgetronicx | Stereo amplifier
DIY 30 Watt Stereo Amplifier Circuit - Gadgetronicx | Stereo amplifier
DIY 30 Watt Stereo Amplifier Circuit - Gadgetronicx
DIY 30 Watt Stereo Amplifier Circuit - Gadgetronicx
3000w Audio Amplifier Circuit Diagram Pdf
3000w Audio Amplifier Circuit Diagram Pdf
Assembly guide of the 30W audio amplifier | Audio amplifier, Diy
Assembly guide of the 30W audio amplifier | Audio amplifier, Diy

Related Post